Sáng sớm được FB gợi ý cho một bài hướng dẫn cách lai ghép OKR với KPI. Thấy thú vị quá nên chép lại.
Ngày xưa khi thuật ngữ OKR mới rộ thì người ta so sánh hơn thua với KPI. Sau đấy người ta tìm cách kết hợp 2 công cụ. Khi kết hợp, một số chuyên gia phát hiện KPI và OKR không khác nhau nên sẽ thôi so sánh.
Bài dưới đây cũng là một trong những ý tưởng lai ghép OKR và KPI. Điểm đặc sắc ở đây là họ cho KPI nằm dưới OKR và nghĩ rằng KPI chỉ là những thứ nhỏ nhặt. Tôi tin rằng tác giả sẽ còn một hành trình nghiên cứu nữa về KPI. Lúc đó mong rằng họ sẽ thấy:
- KPI không chỉ là dịch thô “performance” thành hiệu suất.
- KPI là thước đo của công việc. Trong nhiều thước đo, cái nào quan trọng gọi là key.
- KPI có Kpi lag (kết quả) và Kpi lead (dẫn).
- KPI có số lượng, chất lượng, thời gian, chi phí.
- KPI còn có đích cuối đảm bảo cho điều gì đó.
- KPI còn có Kpi chiến lược, kpi chức năng, kpi nhiệm vụ, kpi cốt lõi.
…
Tóm lại OKR và KPI không khác nhau trên góc độ quản trị hiệu suất, không nên kết hợp, sự khác nhau của 2 công cụ là quan điểm (gắn với thưởng nếu là KPI và ngược lại).
Nguyễn Hùng Cường
Xin mời cả nhà đọc bài cách lai ghép OKR và KPI
I. Triết lý quản trị
Hệ thống OKR – KPI được xây dựng theo 3 nguyên tắc:
1. Liên kết chiến lược → thực thi → doanh thu
2. Cân bằng giữa vận hành và tăng trưởng
3. Mọi chỉ số đều đo lường được
Công thức quản trị: 60% = Hiệu suất (Performance) - 40% = Hiệu quả (Key Result)
II. Hướng dẫn OKR
1. OKR là gì?
OKR (Objective & Key Result) là bộ mục tiêu chiến lược theo quý.
- Objective: Mục tiêu định hướng
- Key Result: Kết quả đo lường được
Mỗi quý tối đa 3 Objective.
2. Cấu trúc OKR Team Marketing
* Objective 1: Tăng trưởng Traffic bền vững
Key Result:
- Tổng traffic đạt 308.000
- Organic ≥ 40%
- CPA ≤ 120.000
* Objective 2: Cải thiện Conversion & AOV
Key Result:
- Conversion ≥ 8.5%
- AOV ≥ 1.33 triệu
- % combo ≥ 30%
* Objective 3: Chuẩn hóa Activation & Content Engine
Key Result:
- 100% cửa hàng triển khai activation
- Content đủ sản lượng
- ≥ 80% nội dung có CTA
Nguyên tắc xây OKR
- Không quá 3 Objective/quý
- Mỗi Objective không quá 3 Key Result
- Key Result phải đo được bằng số
- Không dùng từ mơ hồ như “tốt hơn”, “nâng cao”, “cải thiện”
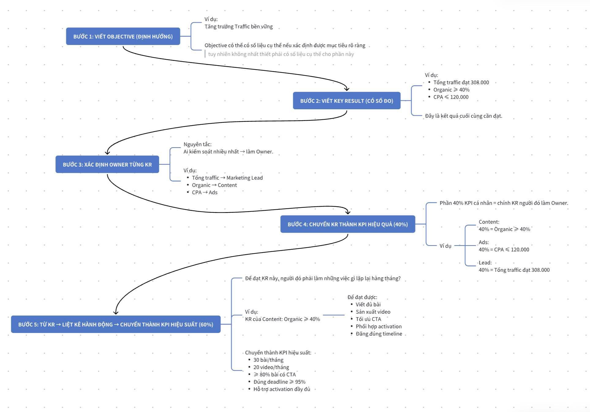
3. Từ OKR phân rã xuống KPI cho các vị trí
Quy trình phân rã từ OKR xuống KPI
- Objective = Hướng đi
- Key Result = Kết quả phải đạt
- KPI = Cách mỗi người đóng góp để đạt kết quả đó
Quan trọng:
+ KR đo “kết quả cuối”
+ KPI hiệu suất đo “việc phải làm để tạo ra kết quả”
+ KPI hiệu quả chính là phần KR cá nhân chịu trách nhiệm
Nội dung này chỉ được hỗ trợ trong Lark Docs
3.1 MARKETING LEAD
Vai trò: Chịu trách nhiệm kết quả tổng thể: Traffic & Conversion hệ thống
40% – KEY RESULT
1. Tổng Traffic đạt mục tiêu quý
2. Conversion toàn hệ thống đạt mục tiêu
60% – KPI HIỆU SUẤT
1. Phân bổ ngân sách đúng kế hoạch
2. Review số liệu tuần & xử lý lệch KPI trong 72h
3. Điều phối Ads – Content – Activation nhịp nhàng
4. Không để vượt 10% chi phí MKT/doanh thu
5. Báo cáo phân tích quý đầy đủ & đúng hạn
3.2 CONTENT EXECUTIVE
Vai trò: Chịu trách nhiệm Organic & Content Engine
40% – KEY RESULT
1. Organic traffic đạt chỉ tiêu phân bổ
2. ≥ 80% nội dung có CTA rõ ràng
60% – KPI HIỆU SUẤT
1. 30 bài/tháng
2. 20 video/tháng
3. Đúng deadline ≥ 95%
4. Đúng guideline thương hiệu 100%
5. Phối hợp activation đầy đủ
3.3 ADS EXECUTIVE
Vai trò: Chịu trách nhiệm CPA & Conversion online
40% – KEY RESULT
1. CPA ≤ mức cho phép
2. Conversion online đạt mục tiêu
60% – KPI HIỆU SUẤT
1. Triển khai đủ chiến dịch theo kế hoạch
2. Test tối thiểu 3–5 creative/tháng
3. Tối ưu chiến dịch hàng tuần
4. Retarget campaign
5. Báo cáo funnel & tối ưu đúng hạn
3.4 ACTIVATION EXECUTIVE
Vai trò: Chịu trách nhiệm AOV – Combo – Triển khai tại điểm bán
40% – KEY RESULT
1. AOV đạt mục tiêu quý
2. % combo/add-on đạt mục tiêu
3. 100% cửa hàng triển khai activation đúng chuẩn
60% – KPI HIỆU SUẤT
1. POSM triển khai đúng timeline
2. Không thiếu vật phẩm activation
3. Báo cáo hình ảnh & số liệu đầy đủ
4. Hướng dẫn store bán combo
5. Kiểm tra & tối ưu trưng bày định kỳ
Nguồn: Sưu tầm Thuỳ Linh









